At the top
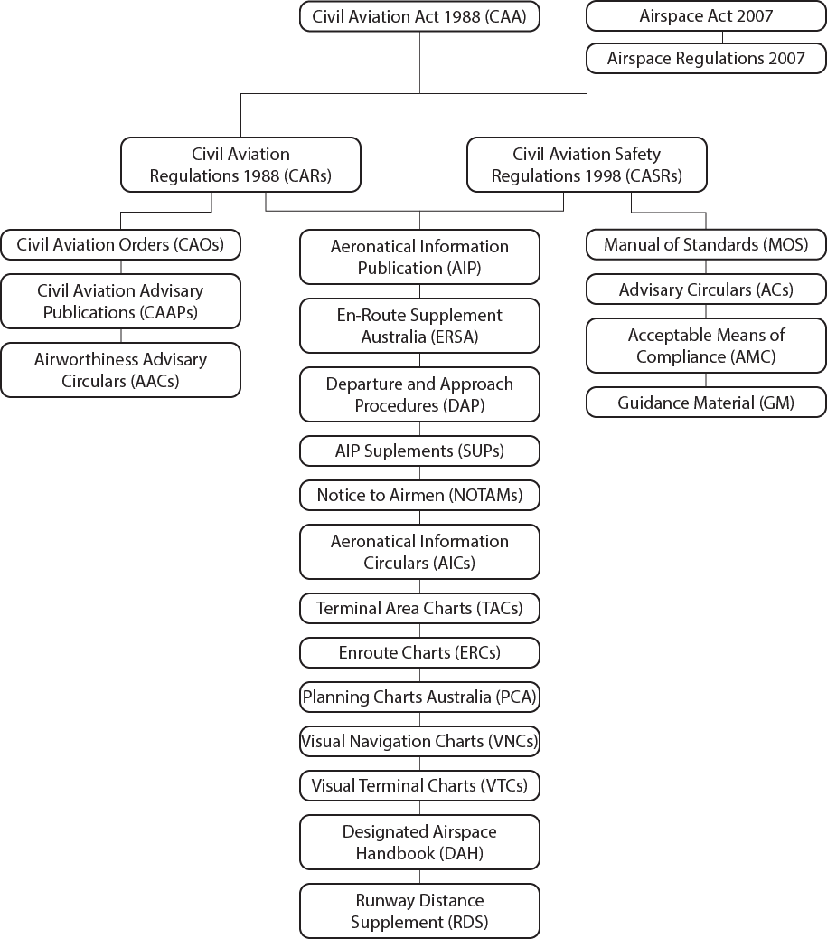
Australian aviation legislation is a three tier umbrella. At the top we have the primary legislation, the Civil Aviation Act 1988 (CAA) and the Airspace Act 2007. The CAA establishes the Civil Aviation Safety Authority, the regulatory body for aviation in Australia.
Second tier
The CAA also enables the next legislative tier, the Civil Aviation Regulations of 1988 (CAR), the Civil Aviation Safety Regulations of 1998 (CASR), and the Airspace Regulations 2007.
Third tier
Sitting below the second tier, it assumes everything under the CARs and CASRs. The following legislative instruments and publications are documents relevant to most pilots:
Some additional instruments and publications are in force, but being transitioned to the above publications:
Legislation Tree
The legislative tree is a guide on the aviation legislation hierarchy in Australia.

Explanations
Civil Aviation Act 1988
The CAA is a primary legislative instrument. It is an act of the Australian parliament establishing the Civil Aviation Safety Authority. The Minister for Infrastructure, Transport and Regional Development is responsible for the CAA. The CAA does not generally contain detailed rules governing aviation safety, other than in relation to AOCโs. Such matters are within the regulations and other legislative instruments.
Civil Aviation Safety Regulations 1998
The Civil Aviation Safety Regulations (CASR) is a regulatory framework that sets out the safety requirements for all civil aviation operations in Australia. The primary purpose of CASR is to ensure that all aviation activities are conducted in a safe and efficient manner, with the ultimate goal of protecting the public and the environment. The regulations cover a wide range of areas, including flight operations, airworthiness, licensing, training, and maintenance. They are designed to promote safety and reduce the risk of accidents, incidents, and injuries in the aviation industry. By complying with the regulations, pilots, operators, and other aviation professionals can help ensure that Australia’s skies remain safe and secure for everyone.
Aeronautical Information Publication
The Aeronautical Information Publication (AIP) is a document published by aviation authorities in many countries around the world, including Australia. The purpose of the AIP is to provide a comprehensive and up-to-date source of aeronautical information for pilots and other aviation professionals. It contains information such as air traffic control procedures, airspace classification and usage, navigational aids, and other important details that are essential for safe flight operations. The AIP is updated regularly to ensure that the information it contains is accurate and current, and is distributed in both electronic and printed formats. By providing a centralised source of aeronautical information, the AIP helps to ensure that pilots have access to the information they need to fly safely and efficiently, and helps to promote safety in the aviation industry.